IVD周报

图片


本期看点:


字节跳动在医疗领域持续注资,全资成立IVD检验公司后,又全资成立一家医疗公司。


老牌IVD企业圣湘生物也动作频频,挖来原阿里巴巴CEO卫哲后,又成立一家专注于分子POCT的IVD公司。


IVD成果转化方面,东南大学“病原微生物核酸快速检测系列试剂盒”成果转化1.17亿元。


以下为详细内容 Enjoy :)


01大公司 / 大事件

1、苏州纳微科技1亿元成立全资子公司

12月20日,苏州纳微科技股份有限公司发布公告:拟在南通市如东洋口港经济开发区设立全资子公司-南通纳微新材料有限公司,注册资本为人民币1亿元,并以全资子公司的名义使用自筹资金购买土地使用权,总占地面积约为120亩。

图片

2、东南大学一项系列检测试剂成果1.17亿转化

东南大学联合附属中大医院成功完成 “病原微生物核酸快速检测系列试剂盒相关成果” 转化签约。该转化涉及13项专利及相关专有技术,通过排他许可的方式授权产业公司实施,总金额达到1.17亿元图片3、万孚生物化学发光检测系列创新成果获得认可万孚生物近日收到多件国家知识产权局颁发的专利证书,涉及化学发光检测装置,均应用于管式化学发光平台。截至目前,新管式发光平台专利申请量超二十件,十余件已获得授权,系列创新成果获得认可。图片4、抖音7.34亿成立全资医疗子公司

近期,一家名为北京宁和康瑞医疗管理有限公司的新企业成立,该公司由抖音集团(香港)有限公司全资子公司——北京字跳网络技术有限公司全资持股,注册资本高达7.34亿元人民币,业务范围涵盖了残疾康复训练服务、非居住房地产租赁以及物业管理等多个领域。

图片
02政策指南1、上海市发展医学人工智能工作方案发布12月24日,上海市人民政府发布《上海市发展医学人工智能工作方案(2025—2027年)》。方案强调,人工智能与临床医疗深度融合,推动垂类大模型在检验检查辅助诊断领域的应用。图片在具体措施上,“方案”提出要深化前沿基础研究、推动算法突破与算力提升、提升数据治理与流通水平等。“方案”提出着力建设支撑平台,要建设医疗健康数据新型基础设施、人工智能药物研发平台、医学人工智能测试验证中心、医学人工智能应用中试基地等工作。并对打造全领域应用场景做出具体规划。2、医疗、医保、医药协同发展和治理协作会商机制启动运行12月24日,医疗、医保、医药“三医”协同发展和治理协作会商机制第一次会议在国家卫生健康委召开。 会议审议通过《“三医”协同发展和治理协作会商机制工作规则》,明确协作会商机制由国家卫生健康委、国家医保局、国家中医药局、国家疾控局、国家药监局五个部门组成,主要发挥统筹协调议商作用,加强信息互通,研判分析形势,会商解决问题,共同抓好党中央、国务院决策部署的落实。3、国常会部署加大支持医疗器械创新12月23日,国务院常务会议部署深化药品医疗器械监管改革促进医药产业高质量发展有关举措。会议指出,要加大对药品医疗器械研发创新的支持,发挥标准引领作用,积极推广使用创新药和医疗器械。要提高审评审批质效,加快临床急需药品医疗器械审批上市,对符合条件的罕见病用创新药和医疗器械减免临床试验。图片要以高效严格监管提升医药产业合规水平,支持医药产业扩大开放合作。要及时跟进医保、医疗、价格等方面政策,协同发力促进医药产业高质量发展。
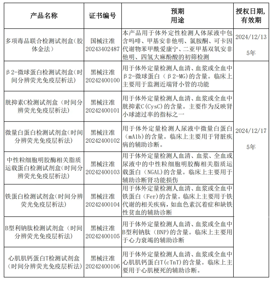
03创新动态1、安图生物推出全新一代微生物质谱Autof T系列近期,安图生物隆重推出全新一代微生物质谱检测系统——Autof T 系列。Autof T系列微生物质谱采用AIEF和TAA技术,离子在极短飞行距离下,性能依然保持高灵敏度、高分辨率,从而保证鉴定的准确性;该设计完美解决了微生物实验室空间紧张的实际问题;设备仅需一根电源线即可集成使用,完全符合6S管理标准;其轻便性使得安装与搬迁变得灵活便捷,同时适用于车载应急场景。图片2、东方生物多款检测产品海内外连续获证东方生物近期发布《关于自愿披露获得医疗器械注册证的公告》。东方生物及全资子公司哈尔滨东方基因生物制品有限公司近期取得8款主要产品的国内医疗器械认证证书。图片3、罗氏诊断国产化化学发光设备正式获批罗氏诊断中国近日迎来了又一重大里程碑——全自动化学发光免疫分析仪的国产化检测设备cobas pro e 801正式获批。随着医学技术的不断进步,体外诊断在助力医疗组织应对日益复杂的健康挑战方面起到了越来越重要的作用。作为全球体外诊断的先行者,罗氏诊断一直致力于推动实验室的革新与发展。

图片


04融资 / 并购1、圣湘成立新公司一年融资2亿元

近日,湖南圣维鲲腾生物科技有限公司宣布完成A轮近2亿元人民币融资。本轮融资由上市公司圣湘生物、圣维荣泉和沃杰资本联合投资,融资资金主要用于圣维鲲腾新一代分子POCT产品的研发及产业化基地建设。

圣维鲲腾成立于2023年,依托其英国子公司QuantuMDx全球领先的研发能力,致力于打造下一代分子POCT平台;其自主研发的Q-POC™仪器是一种快速、使用简单、便携的分子诊断设备,已获得欧盟CE认证。

图片2、IVD明星企业Sherlock 被低价收购

近日,OraSure发布公告,公司以2500万美元(约折合人民币1.8亿元)收购位于马萨诸塞州剑桥的Sherlock Biosciences

Sherlock成立于2019年,位于美国马萨诸塞州剑桥市。由张锋、David R. Walt、Deborah Hung、Jim Collins、Jonathan Gootenberg、Omar Abudayyeh、Pardis Sabeti、Rahul Dhanda、Todd Golub等九位科学家联合创办 。

公司的核心技术平台包括基于 CRISPR-Cas13 技术开发的 Sherlock™平台以及基于合成生物学的 Inspectr™平台。

Sherlock 在2019年、2022年共获得超过 1.11亿美元融资。


图片

提示:

* 转载/商务,请加微信:datamed001

图片

收藏

评论列表 共有 0 条评论

暂无评论
返回
顶部